2026年深圳大学自考报名时间、入口及全流程图文指南
- 801
- 0
- 0
2026-03-26
来源:网站编辑
2026年已经到来,想要通过自考提升学历、拿一张深圳大学文凭的你,是否还在为这些问题头疼:
2026年深圳大学自考什么时候开始报名?
官方报名入口在哪里?怎么操作才不出错?
从注册到毕业,全流程到底有哪些步骤?
别急!这篇2026年深圳大学自考全流程指南,将为你一次性讲清楚所有关键节点和操作细节。无论你是新生还是老生,收藏这一篇就够了!
一、2026年深圳大学自考报名时间:三大考期别错过
广东省自考每年举行三次考试,分别在1月、4月、10月。2026年的报名时间安排如下:

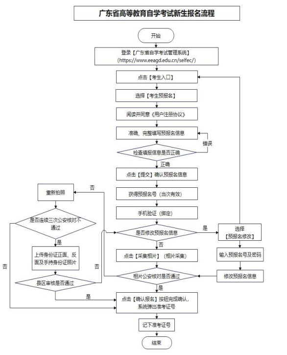
二、 报名与报考全流程图文分解(以新生为例)
自考“报名”指注册考籍,获得准考证号;“报考”指用准考证号选择本次要考的科目。两者通常在同一个时间段内连续完成。
第一步:预报名(首次报考新生)
入口:登录广东省自学考试管理系统(https://www.eeagd.edu.cn/selfec/)。
操作:点击【考生预报名】,阅读条款,填写个人基本信息(带号为必填),设置登录密码。
结果:提交后获得唯一的预报名号,请务必牢记!并按要求完成手机绑定。

第二步:正式报名(线上采集照片)
这是最关键的一步,决定准考证照片。
在广东省考试院小程序上选择“相片采集”,选择“考生端”。
输入预报名号与密码登录。
按提示拍摄或上传本人近期免冠证件照。务必清晰、端正,此照片将用于准考证和毕业证书。
等待考试院后台人工审核(通常需1-2天)。审核结果会通过小程序通知。若多次审核不通过,可按提示预约到指定地点现场采集。

第三步:科目报考与缴费
考籍注册成功后,在规定的报考时间内登录系统选择考试科目。
登录系统:使用准考证号或身份证号+密码登录。
选择科目:进入“考生报考”通道,选择“考场考区”,再从开考课程列表中选择本次要报考的科目(每次最多可报4门)。
确认与缴费:确认报考信息无误后,在线支付报考费(笔试科目52元/科)。缴费成功方视为报考成功!

第四步:打印准考证与参加考试
考前10天内,登录系统打印准考证。上面会有具体的考点、考场和座位号。携带准考证、有效身份证原件参加考试。
三、 深圳大学自考特色与注意事项
“应用型自考”优势专业:报读如 “视觉传达设计” 等专业,统考笔试科目仅4-5门,其余为实践考核(校考),难度更低,毕业更快。
学位申请条件:获取深大学士学位,需满足:
1.通过所有考试计划课程。
2.毕业论文(设计)成绩在中等及以上。
3.通过广东省成人高等教育学士学位外国语水平考试(学位英语)。
毕业申请:所有科目合格后,每年6月和12月可通过系统提交毕业申请,经深圳大学初审、省考办复核后,即可领取毕业证书。
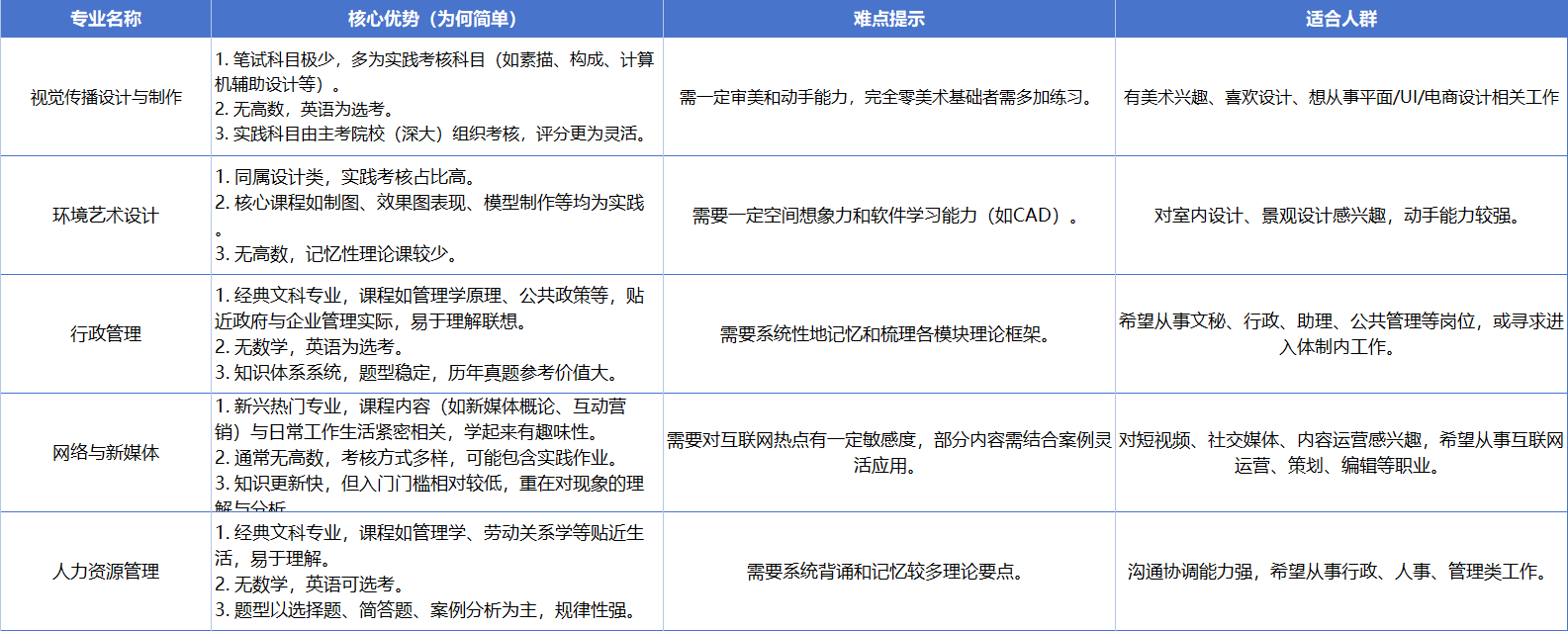
四、2026年深圳大学自考热门专业推荐
深圳大学作为主考院校,开设了众多紧贴市场需求的实用型专业。以下是在职考生最青睐的热门选择:

五、自学vs报读深大优课自考助学点,差别有多大?
自考可以完全自学,也可以选择正规助学点辅助学习。两者的区别如下:

为什么选择深大优课?
深大优课是深圳大学自考助学点,拥有高校背景和正规资质。选择深大优课,意味着:
✅ 身份正规:深大控股,学历保障
✅ 服务全面:从报名咨询到毕业申请的全周期服务
✅ 高效省心:帮你避开自考路上90%的坑,专注于学习本身
✅ 资源优质:获取与主考院校匹配的精准复习资料和考核指导
欢迎咨询深大优课官方客服,获取2026年深圳大学自考最新报考指导、专业目录及备考方案。

免费领 1v1 专属方案 → 升学历 / 学技能 / 过雅思
- 801
- 0
- 0
来源:深大优课
学习交流
长按保存,微信扫一扫关注
长按保存,微信扫一扫关注
免费领 1v1 专属方案 → 升学历 / 学技能 / 过雅思
深大控股 丨正规保障 丨 不走弯路
热招
热门榜单推荐
关注深大优课官方公众号
关注微信公众号
第一时间获取课程活动及报考信息